Toggle navigation
Home
Company
About us
Message from the Management
Vision, Mission & Values
Our People
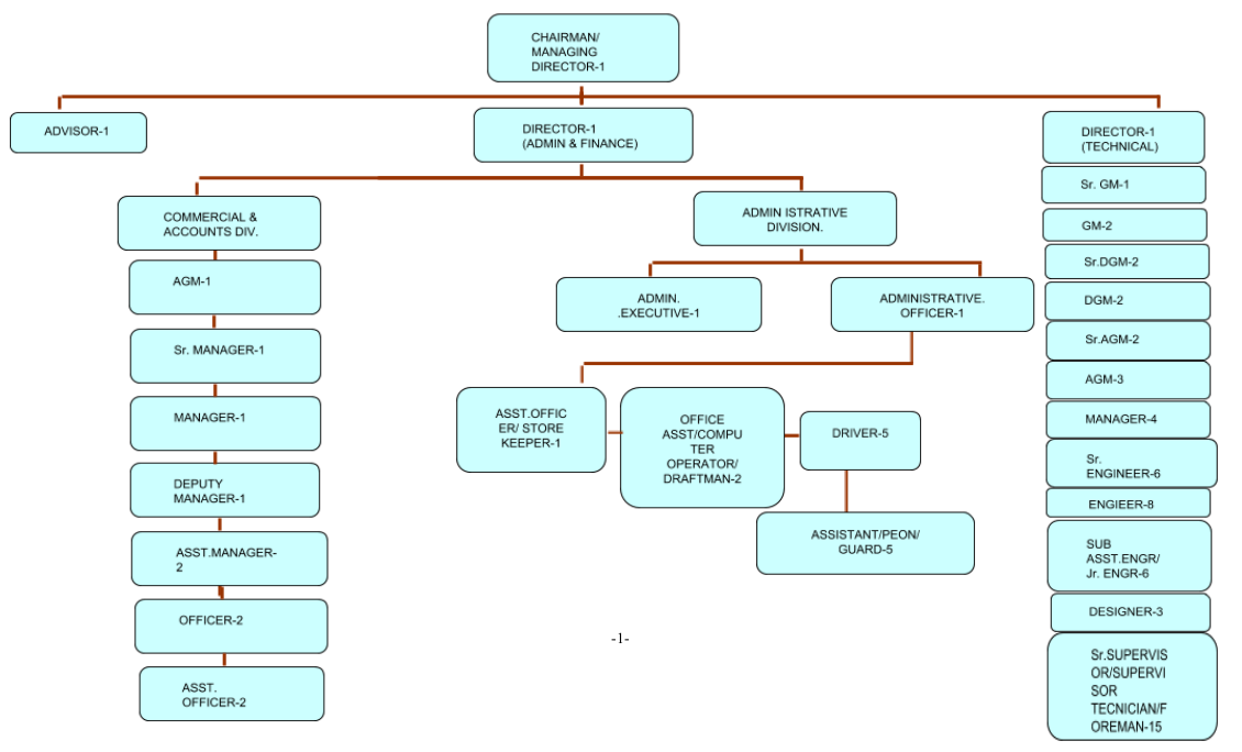
Company Organogram
Duties and Responsibilities
Career
Products
Busbar Trunking System
Switchgear Panel
Lightning and Surge Protection
Acoustics System
Our Clients
Service
Customer Care
Service and Support
Our Team
Spare Parts
Recognition
Contact Us
Company Organogram